A háromdimenziós grafika - Az alapok

A háromdimenziós grafika elsőre ijesztőnek, vagy túlságosan bonyolultnak tűnhet, de valójában elsősorban csak kitartást igényel.

A most induló cikksorozatban a Blender 3D és a GIMP használatán keresztül elmagyarázzuk a háromdimenziós grafika alapjait. Az említett két program ingyenes, és bárki számára elérhető, akár gyengébb gépeken is. Az általuk használt technológia megegyezik a más szoftverekben használttal, tehát a szerzett tudás átültethető, alkalmazható profibb szoftverekben is.

Kezdjük az alapoktól. Ha három dimenzióban alkotunk, tisztában kell lennünk a legalapvetőbb elvvel: a háromtengelyes koordináta-rendszerrel. Ennek tengelyei az X, Y és a Z, azaz szélesség, mélység és magasság. Programja válogatja, hogy melyik tengely melyik.
A háromdimenziós térben elhelyezkedő geometriai formák három alkotóelemből állhatnak: vertex (pont), edge (él), és face (sík).

A vertex egy, a térben elhelyezkedő pont, ami egyik dimenzióba sem terjed ki, tehát nincs sem szélessége, sem magassága, sem vastagsága.
Az edge két vertex összekötéséből születik, és hosszúsággal rendelkezik.
A face három vertex egymáshoz való zárt csatlakozásából jön létre.

kep01

Több face érintkezése, csatlakozása alkotja a polygonokat. Ezeket nagyobb mennyiségben már hívhatjuk surface-nek, azaz felületnek. Ez az egység már képes különleges adatokat tárolni, mint például a smoothing (simítás).
Az alkotott formák önmagukban csak egyszínű (solid) alakzatok. Ahhoz, hogy a felületükre kép kerüljön, azaz textúra, a formáinkat el kell látunk UV koordinátákkal. Ezzel a technikával minden face-hez hozzárendelhetünk egy darabot egy kétdimenziós képfájlból. Gondolhatunk rá úgy, mintha face-enként széthajtogatnánk a modellt.

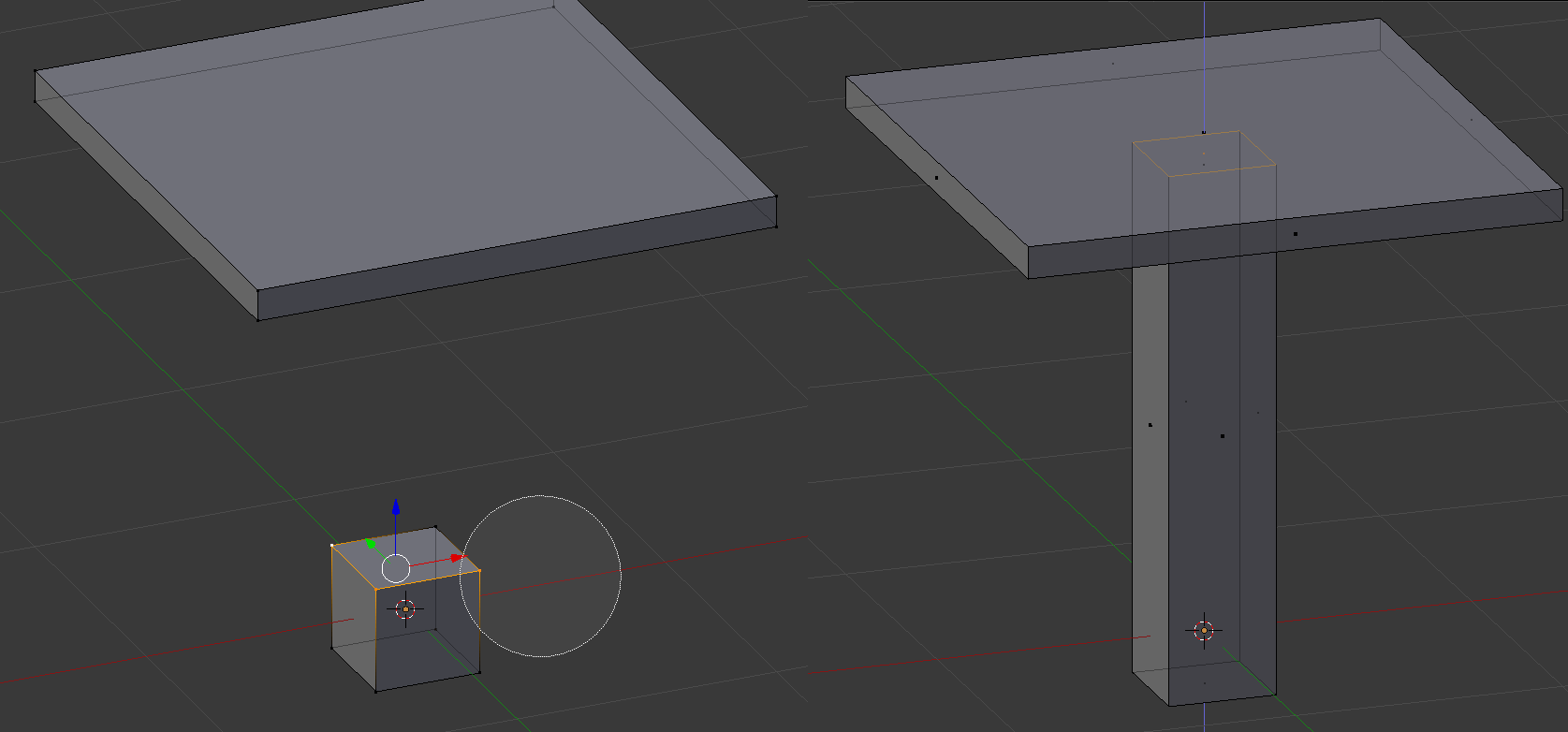
Gyakorlásképp próbáljuk ki a Blendert. A program indulásakor egy kocka fogad minket a 3D viewport-unkban. Jobb egérgombbal a kockára kattintva kiválasztjuk azt - ezt narancssárga körvonal jelzi a forma élein.

kep02A kamerát a középső egérgomb nyomva tartása mellett tudjuk forgatni, a görgővel közelíthetünk és távolíthatunk, a shift + középső egérgombbal pedig „oldalazhatunk”, a kamera térbeli elhelyezkedését módosíthatjuk. Ha a kamera nagyon eltájolódna, a numerikus pad [,] gombjával visszaugorhatunk az épp kijelölt objektumra.

Hogy a kockánkat átformáljuk, nyomjuk le a Tab gombot, miközben a kocka ki van jelölve. Ezzel átváltunk edit módba. Az ablak alsó tálcáján az edit mode felirattól jobbra láthatunk három gombot, ami reprezentálja a három alap geometriai alkotóelemet. Ezekre kattintva kiválaszthatjuk, mit akarunk kijelölni. Ezután a kockánk vertexére, edge-ére vagy face-ére kattintva tudjuk azt mozgatni, forgatni és méretezni. Ezeket a transzformációs lehetőségeket az előző gomboktól balra találhatjuk. Mindhárom beállítás megváltoztatja a 3D manipulátorunk, azaz a három ugyanabból a pontból kiinduló, színes nyilunk kinézetét.

kep03

Alapállásból a mozgató nyilak aktívak, amikkel a kiválasztott eleme(ke)t térben eltolhatjuk. Forgatásra átállítva három karikát kapunk, amelyek használatával forgathatjuk az elemeket. A harmadik beállítás a méretezés, ezt a nyilak végén megjelenő kockák jelzik.
Ezeket a transzformációkat gyorsgombokkal is elérhetjük: a mozgatást a [G] gombbal, a forgatást az [R] gombbal (első lenyomásra a kamera síkján, második lenyomásra teljes térben), a méretezést pedig az [S] gombbal. Ha a gyorsgomb lenyomása után lenyomjuk az egyik tengely gombját (X,Y vagy Z), akkor a transzformáció csak azon a tengelyen történik.

kep04Az egyik legalapvetőbb modellezési parancs az extrudálás, azaz a kijelölt elemek "tornyozása", kiemelése. Ezt a műveletet az [E] gomb lenyomásával végezhetjük el. Lenyomás után a szoftver a felület irányába próbálja eltolni az extrudált elemeket, de mint az eddigi transzformációk esetében is, ha lenyomunk egy tengelyre vonatkozó gombot, akkor az elem az adott tengely irányába fog állni.

kep05Ezeket a műveleteket használva már bonyolultabb alakzatok létrehozására is képesek vagyunk. Érdemes a modellezés kezdete előtt az interneten keresni referenciaképeket: olyat, ami a lehető legjobban hasonlít az elképzelésünkhöz. Minél több nézetből találunk képet az adott dologról (elöl-, hátul-, oldal-, alul-, felülnézetből), annál pontosabban tudunk dolgozni.
Egy szék modellezésén keresztül bemutatjuk, hogyan lehet az eddig leírtakat hatékonyan alkalmazni. Induljunk ki a kezdő kockából, és lépjünk is be az edit mode-ba. Első lépésként zsugorítsuk össze a kockát a z-tengelyen.

kep06Emeljük feljebb; oda, ahova a szék ülőkéjét képzeltük el. Igazítsuk meg a z-tengelyen, ha szükséges.

Hozzunk létre egy új kockát - shift + [A]-val nyithatjuk meg az add menüt, amiből egyszerű geometriai formákat adhatunk hozzá az éppen aktív objektumhoz.

kep07A létrehozott kocka elemeit vagy shift + jobb kattintással, vagy a [C] gombot lenyomva a kijelölő körrel jelölhetjük ki tömegesen (a kört a görgővel méretezhetjük). Jelöljük ki a kocka felső oldalát, és húzzuk fel a szék lapjának az aljáig.

kep08Az [L] gombbal kijelölhetjük az éppen kijelölt elemekhez kapcsolódó összes elemet - jelen esetben ez csak a szék lábául szolgáló téglatest. Helyezzük el az egyik sarokban a széklábat. Ha szükséges, alakítsunk a formáján, arányain.

kep09Ha kész a székláb, az egészet kijelölve a shift + [D] lenyomásával duplikáljuk, másoljuk le. A másolatot a tengelyek mentén helyezzük el az egyik mellette levő sarokba.

kep10Jelöljük ki mind a két széklábat, duplikáljuk és toljuk át a másolatokat az ülés másik oldalára. Egy kicsivel az ülőlap mögé toljuk ki, mivel ide fog csatlakozni a támla.

kep11Jelöljük ki a két hátsó székláb legfelső face-ét, az [E] gombbal extrudáljuk, és húzzuk fel egészen a képzeletbeli támla tetejéig.

kep12Hozzunk létre egy új kockát. Méretezzük át úgy, hogy végigérjen a két tartóláb között, majd illesszük a helyére. Ezek után duplikáljuk le, ahányszor szeretnénk, és rendezzük el a támlát alkotó deszkákat.

kep13Ezzel elkészítettük a szék alap formáját, már csak a finomítás maradt hátra. Jelöljük ki az ülőlap felső oldalát, és ctrl + [B]-vel sarkítsuk le a felületet (bevel). A törés mértékét a kurzor mozgatásával szabályozhatjuk.

kep14A ctrl + [R] billentyűkombinációval megtörhetjük a kijelölt éleket, új élsorokat (edge loop) létrehozva rajta. Lenyomás után vigyük a megtörendő edge-re a kurzort - esetünkben ez a támla egyik deszkája -, ekkor rózsaszínnel megjelenik a létrehozandó edge-ek előnézete. A törések mennyiségét a görgővel szabályozhatjuk. Hozzunk létre két törést a támla összes deszkáján, majd jelöljük ki az összes lértehozott edge-et. Így ízlés szerint alakíthatjuk a háttámla deszkáinak formáját.

kep15A következő lépésben nagy segítségünkre lesz a proportional editing (arányos szerkesztés). Ezt a beállítást használva minden mozgatásnál, forgatásnál és méretezésnél megjelenik egy kör. Azok a vertexek, amik ezen a körön belül vannak, a kijelölt elemekkel együtt mozognak, forognak, nyúlnak; minél távolabb vannak a kör középpontjától, annál kevésbé hat rájuk a transzformáció. A kört a görgővel méretezhetjük.

Hozzunk létre három törést mindkét hátsó székláb felső részén. Jelöljük ki a lécek tetején a befele néző edge-eket. Állítsuk a proportional editing-et enabled-re az alsó tálcán, vagy az [O] gombbal. Toljuk a kijelölt edge-eket hátrafelé - így ívet adhatunk a szék támlájának. Ügyeljünk arra, hogy ha elkészültünk, és már nincs szükség a proportional editing-re, kapcsoljuk ki.

kep16Az eddigiekhez hasonlóan további deszkákat is hozzáadhatunk a székhez, például az ülőke alá. Igazítsuk őket a helyükre. Ízlés szerint használjunk bevel-t, tegyünk vágásokat rájuk, formázzuk őket kedvünkre.

kep17Utolsó simításként lépjünk ki az edit mode-ból, és állítsuk a bal oldali eszköztárban a shading-et smooth-ra. Így a fény nem face-enként fog megtörni, ami jelentősen megváltoztatja a szék kinézetét.

kep18A Blender nézete alapból ortografikus, azaz nem használ perspektívát, ami készítés közben legtöbbször előnyös, viszont demonstrációhoz mindenképpen érdemes ezt átállítani perspektivikus nézetre. A nézetek között a numerikus [5]-ös gombbal válthatunk.

kep19Mindezek mellett még rengeteg, napról napra bővülő lehetőség van a háromdimenziós grafikában. Következő cikkeinkben további módszereket ismerhettek meg, és egyre hatékonyabban használhatjátok a modellezéshez szükséges eszközöket.

MEGOSZTÁS:
Meshmag